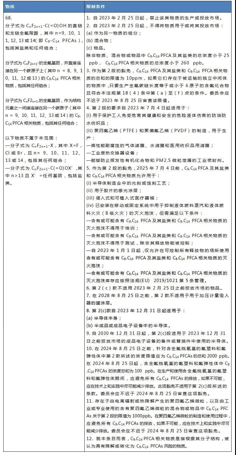
2021年8月5日,歐盟在其官方公報(OJ)發布法規(EU) 2021/1297,對歐盟REACH法規((EC) No 1907/2006) 附件XVII進行修訂,將原第68項替換為C9-C14 PFCA及其鹽類和C9-C14 PFCA相關物質的限制。該法規將在歐盟官方公報上發布第20天開始生效。
具體限制要求概括如下:

溫馨提醒
越來越多的全氟物質納入到法規管控的同時,執法機構也加大了對全氟物質的執法力度,中認聯科建議相關企業提早調查產品中C9-C14 PFCAs,其鹽類及其相關物質的含有情況,及時替換不合規物料,確保產品符合最新管控要求,規避貿易風險!