2020年11月19日,我國發布了GB/T 39498-2020《消費品中重點化學物質使用控制指南》。該標準已于2021年6月1日正式實施。

標準發布背景
近年來,歐盟、美國對我國消費品的召回通報信息顯示,我國半數以上的產品召回是由于化學危害所導致。而造成此現象的根本原因是中國缺乏相關化學安全危害因素的標準。
為加快中國產品“走出去”戰略的實施,提升我國消費品品質,國家標準化管理委員制定了符合我國產業和行業現狀,并能引領產業發展的消費品安全化學危害物質限制要求標準。
標準適用范圍
該標準規定了消費品中禁用和限用化學物質的一般原則和要求,適用于消費品,包括產品的組件、零部件、配件、包裝和使用說明,但不包括食品、藥品、化妝品、煙草、特種設備、飛機、船舶、軍用產品等政府監管的產品。
標準主要內容
本標準以歐盟“REACH法規((EC) No 1907/2006)”為藍本,參考“EN71-9 玩具中有機化合物通用要求”、“EN71-12: 2013玩具安全-第12部分N-亞硝胺和N-亞硝基化合物”以及“生態紡織品標準Oeko-tex100-2017”等國外標準的限制要求,提出對我國消費品的限制要求。即在消費品中需要重點管控重金屬類、烷、鹵代烷和烯、苯類、多環芳烴類、酚、醛、醚、醇、酯及鹽類、胺類、染料類以及其它無法歸類的化學物質等117項化學物質。
重要意義
1、我國消費品領域尚未有關于化學危害的基礎通用標準,該標準將填補我國這一領域空白;
2、消費品監管部門將依據這一新標準對消費品的質量及安全進行監管;
3、 為消費品制造企業提供了指導標準,可作為消費品企業質量管控的依據;
4、可為消費品標準制定委員會等相關機構提供技術參考。
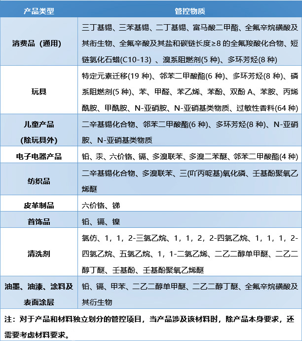
標準具體管控項目
該標準涉及的產品種類較多,對應的管控物質比較復雜,為便于理解,特總結以下表格供參考。

溫馨提示:
從長遠來看,中國消費品化學物質監管日漸趨嚴,此次“中國版REACH”標準實施,將可能作為執法部門監管消費品安全的依據,勢必會對諸多消費品行業帶來沖擊。中認聯科建議相關企業時刻關注“中國版REACH”,充分做好合規應對,保證產品質量,降低違規風險。